Juodai ant balto
Baltai ant juodo
Normalus
Dydis 1
Dydis 2
Dydis normalus
Ryškios nuorodos
Normalios nuorodos
Options
Disagree
Praleisti meniu
Paieška
Meniu
Svetainės medis
Informacija gestų kalba
Informacija lengvai suprantama kalba
Įkelti naujieną administratoriui
Naujienos
Pagalba mokiniams ir tėvams
Psichologas
Socialinis pedagogas
Visuomenės sveikatos priežiūros specialistas
Karjeros specialistas
Pagalbos kontaktai
Gimnazija
Ugdymas
Administracinė informacija
Nuostatai
Planavimo dokumentai
Finansinių ataskaitų rinkiniai
Biudžeto vykdymo ataskaitų rinkiniai
Darbo užmokestis
Paskatinimai ir apdovanojimai
Tarnybiniai lengvieji automobiliai
Ūkio subjektų priežiūra
Projektinė veikla
Neformalusis švietimas
Struktūra ir kontaktinė informacija
Pasiekimai
Renginiai
Paslaugos
Daugiau
Korupcijos prevencija
Laisvos darbo vietos
Asmens duomenų apsauga
Atviri duomenys
Laisvos darbo vietos
Civilinė sauga
Nuorodos
Teisinė informacija
Prienų "Žiburio" gimnazija
Areas of activities
Services
Gymnasium
Contacts
Svetainės medis
Informacija gestų kalba
Informacija lengvai suprantama kalba
Įkelti naujieną administratoriui
Non-formal education
We are proud
Structure and contacts
Administration
Specialists
Specialists
Teachers
Employees
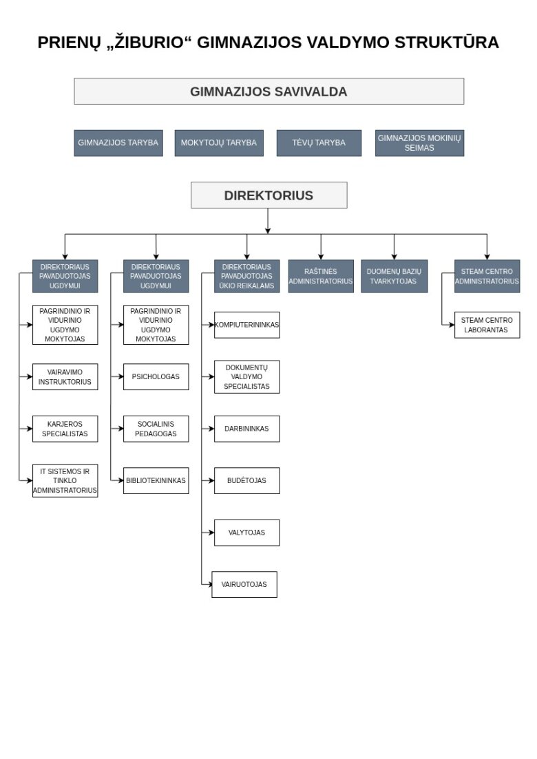
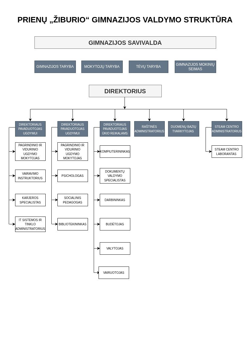
Structure diagram
Home
Struktūra ir kontaktinė informacija
Struktūros schema
Back
Elektroninis dienynas
Tėvams
Mokiniams
Mokytojams
Admission to our school
Project activities
Dormitory
1.2% support
Pamokų laikas
1.
08.00—08.45
1.
08.00—08.45
2.
08.55—09.40
3.
09.50—10.35
4.
10.45—11.30
5.
12.00—12.45
6.
12.55—13.40
7.
13.45—14.30